袁洪權:康濯《我對蕭也牧創作思想的看法》的版本修改
內容提要:1951年10月9日夜,康濯寫畢《我對蕭也牧創作思想的看法》,隨即刊發于《文藝報》五卷一期(1951年10月25日)上,與蕭也牧的檢討書《我一定要切實地改正錯誤》同時刊出。這篇文章在蕭也牧批判中有重要分量,主要原因在于蕭也牧和康濯的“私人關系”。1959年12月,作家出版社推出《初鳴集》時,《我對蕭也牧創作思想的看法》收錄其中,但在版本上呈現出明顯的文字差異,作者對該文進行了大量的“修改”。這種修改行為的背后,可以為研究界反觀康濯、蕭也牧的復雜關系,以及共和國初期文藝界的復雜政治環境,提供最直接的證據。1980年代以后,盡管康濯出版了相關論集(包括《康濯近作》《往事?今朝》和五卷本《康濯文集》)和研究資料集(《康濯研究資料》),但《我對蕭也牧創作思想的看法》再沒有進入編選篇目?!段覍κ捯材羷撟魉枷氲目捶ā返臍v史烙印顯得更加深刻,其思想史價值也得以體現,也是康濯新時期重新思考的具體表現。
關鍵詞: 康濯 《我對蕭也牧創作思想的看法》 版本修改 蕭也牧 歷史價值
1979年5月,正是湖南大地的春末夏初時節,復出的康濯靜下心來,認真閱讀著好友蕭也牧的相關作品,準備為即將出版的《蕭也牧作品選》這本書寫作序言。此時,蕭也牧去世已達八年之久(1970年10月15日,蕭也牧在河南黃湖干校被折磨致死1)。重新進入蕭也牧的文學作品,康濯此時的心情極為復雜:“我從頭到尾讀下來,實在忍不住萬感交織?!边@種“萬感交織”2的復雜情感背后,表達出他對蕭也牧的懺悔情結。進入新的歷史時期,蕭也牧事件作為共和國文學史繞不開的重大文學事件,重新進入到當代文學史的視野。作為批判事件真正的當事人,康濯的態度是可取的,他回顧了1951年文藝界批判蕭也牧的那場運動,“我個人那一次也不實事求是地寫了文章批評蕭也牧,這更是我近年來早在引以為訓,感到難過,深有自咎的”。3康濯提及的這篇批判蕭也牧的文章,篇名叫作《我對蕭也牧創作思想的看法》。
1951年10月9日夜,康濯寫畢《我對蕭也牧創作思想的看法》。它是一篇特殊的批評文章,因為康濯和蕭也牧是非常熟悉的朋友,“我是在一九三九年知道蕭也牧同志的。這十來年當中,我們始終有著較親近的關系,其中并有三四年是在一個機關里工作”4。作為非常熟悉的朋友,康濯對蕭也牧也算是“知根知底”,寫文章批評蕭也牧遠可以道出鮮為人知的細節。我不知道當年蕭也牧看到康濯這篇文章后,他內心感受是什么。此前,蕭也牧因小說《我們夫婦之間》被私營電影制片廠昆侖影業公司拍攝為同名電影,他的其他文學作品也逐漸被納入到電影制片的拍攝過程之中,被文藝界認定為“被一部分人當著旗幟,來擁護一些東西,反對一些東西了”5,進而受到來自官方的《人民日報》和《文藝報》的聯合批評,認為它代表一種不良的文學創作傾向,“在創作上的表現就是脫離生活,或者依據小資產階級的觀點、趣味來觀察生活,表現生活”6,“迎合了一群小市民的低級趣味”7?!度嗣袢請蟆酚谠撃?月10日刊發文學評論家陳涌《蕭也牧文學創作的一些傾向》,對蕭也牧新中國成立初期的文學創作傾向提出批評,接著在1951年6月25日《文藝報》四卷五期,署名讀者“李定中”(實為馮雪峰之化名)發表《反對玩弄人民的態度,反對新的低級趣味》,把蕭也牧的文學創作定性為“新的低級趣味”,并把蕭也牧與林語堂、左琴科并列。為了加強對“讀者來信”的批判力度,《文藝報》特在該文前加了“編者按”,對“讀者李定中的這篇來信,尖銳地指出了蕭也牧的這種創作傾向的危險性,并對陳涌的文章作了必要而有力的補充,我們認為很好。我們熱烈歡迎廣大讀者對文藝創作大膽地提出各種意見;我們特別希望能多收到這樣的讀者來信”8。盡管有短暫的“插曲”,《光明日報》副刊“文學評論”發表過裘祖英(王淑明)的《論正確的批評態度》,對“李定中”(馮雪峰)的庸俗批評提出反批評,但這種聲音很快被文藝報編輯部壓下去。作為文藝界的領導人和《文藝報》的主編,丁玲于1951年8月10日在《文藝報》四卷八期刊載《作為一種傾向來看——給蕭也牧同志的一封信》,以公開信的形式,提出對蕭也牧文藝創作的批評。在這篇文章里,丁玲特別提及蕭也牧的好朋友康濯。
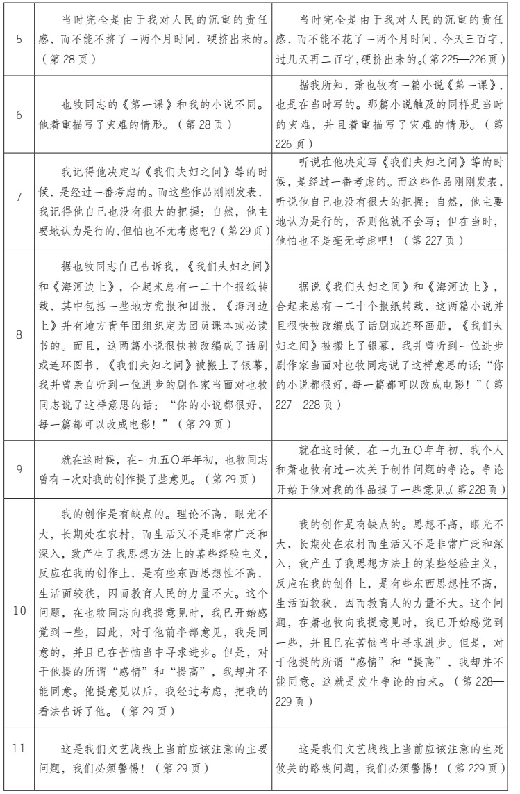
那時《我們夫婦之間》才發表不久,有人向我說這篇小說很獲得一些稱贊,很多青年人都喜歡。我就曾經和康濯同志說,這篇小說很虛偽,不好,以及他自己的意見,告訴過你,不過沒有引起你的重視。那時我們(我說的是《文藝報》的幾個編輯同志)還并不打算對你有所批評。我個人更不想在報紙上公開來批評你的作品。9
也就是說,康濯和丁玲早在1950年的具體交談中,就對蕭也牧的文學創作傾向有一致的看法,他們都認為,蕭也牧新中國成立初期的文學創作傾向是不好的。那么,在這樣的背景下寫作《我對蕭也牧創作思想的看法》,康濯肯定會把之前(1950、1951年)與丁玲交談的看法細節透露出來。
1959年12月,作家出版社出版《初鳴集》,此書乃康濯結集的文學評論集,《我對蕭也牧創作思想的看法》亦收錄其中,但正如他在后記里交代的,“這些文章都在編選的時候稍微作了點文字的修正和整理工作”⑩。具體落實到《我對蕭也牧創作思想的看法》,康濯所作的“文字的修正和整理”具體體現在哪些地方?經過細讀,我們發現它涉及到版本差異的修改,主要分為兩種情況:完全刪除和部分修改。我們先看完全刪除的內容。
一、完全刪除及其相關性分析
對比《我對蕭也牧創作思想的看法》初刊版(1951)和初版本(1959),我們發現文章里完全刪除的內容,集中體現在第三部分和第四部分。第三部分刪除的內容為這些句子:
我同意丁玲同志《作為一種傾向來看》這篇文章的觀點,我不只是簡單的同意,并且是從里邊得到了很多教育。我看了這篇文章和陳涌同志等的其他批評文章,聯系著想起了也牧同志創作上的一些情形。
丁玲的文章《作為一種傾向來看》在1951年6月之后的批判蕭也牧運動中,有重要的推進作用。它是繼李定中(馮雪峰)《反對玩弄人民的態度,反對新的低級趣味》、陳企霞《關于文藝批評》之后,批判蕭也牧力度最大的文章。在文章中,丁玲透露了蕭也牧曾經求助于自己的私人信件,但她并沒有以私人性信件的方式回復蕭也牧,而是采取了公開信的方式。這種公開信,“但作者認為有使公眾知道的必要,因而公開發表的信”11,使其原本一方(蕭也牧)的期待發生了重大變化。丁玲在文章中表達的,盡管仍舊是治病救人的策略,“只在想幫助你思考你的作品的問題。你是有寫作能力的,希望你老老實實地站在黨的立場,站在人民的立場,思索你創作上的缺點,到底是在哪里”,12但文章寫作的出發點卻發生了變化。正是這篇文章的“啟發”,導致康濯寫作《我對蕭也牧創作思想的看法》,對蕭也牧進行批判(正如康濯自己的交代文字)。但是,1955年胡風案之后,丁玲亦陷入到批判運動囹圄,首先是被定性為“丁陳反黨集團”,其次在1957年反右運動中被定為全國文藝界的大右派,成為文藝界最重要的“反面人物”。此時(1959年)文章里含有贊賞性再提丁玲這個文藝界反面人物(文藝界的大右派分子)的口氣,似乎顯得有點不合時宜,康濯當然刪除文字敘述中丁玲的這種影響力,同時也為撇清自己和丁玲的密切關系作必要的遮蔽。這樣的刪除,應該有政治環境突變的考慮,也是康濯自我保護的有效途徑。如果此時在文章中繼續透露自己和丁玲曾經的密切關系,首先會對康濯敏感的、不穩定的政治身份帶來影響。在《初鳴集》后記中,康濯有這樣一句話,“另有個別曾被評論到的作者,現在則已自絕于黨和人民,墮落到時代列車的外面去了”,顯然是有所指的。從他建構《初鳴集》出版的文章組成來看,第二部分內容為“反右派斗爭和思想批判”,主要由五篇文章組成,分別為:《為了工人階級文藝的大繁榮——讀周揚同志〈文藝戰線上的一場大辯論〉》《肅清“靈魂腐蝕師”丁玲的毒害》《能夠“放心”和容忍么?》《斥“一本書主義”》《要以“關于胡風反革命集團的材料”為武器》,分別批判了1957年被劃定的文藝界右派分子如丁玲、馮雪峰、劉紹棠、劉藝亭、蕭乾等人,還批判了反右之前曾展開的胡風批判和蕭也牧批判。其中兩篇文章針對丁玲,一為《肅清“靈魂腐蝕師”丁玲的毒害》,一為《斥“一本書主義”》。而在呼應周揚《文藝戰線上的一場大辯論》的文章中,康濯也重點批判了右派分子丁玲的問題。寫作于1957年8月19日的《肅清“靈魂腐蝕師”丁玲的毒害》一文,是康濯在反右運動開展之后批判丁玲的重要文章之一。他認為丁玲“在政治上所貫徹和宣傳的文藝路線,是反動資產階級的利欲熏心的路線,是麻醉青年的靈魂腐蝕師的路線”,進而認定“和丁玲及其反黨集團的斗爭,乃是文藝上的社會主義和資本主義道路的你死我活的嚴重斗爭,是要不要黨,是執行馬克思主義的文藝路線還是資產階級個人主義的文藝路線的斗爭,是靈魂工程師的道路還是靈魂腐蝕師的道路之間的斗爭”。13丁玲的“一本書主義”,也是康濯重點批評的內容,寫于1956年1月中旬的《斥“一本書主義”》,是在丁玲、陳企霞“反黨集團”被批判的時候。在文章中,康濯指出丁玲“提倡‘一本書主義’”的實質,就是“一種利欲熏心的剝削者的論調,一種徹頭徹尾的資產階級文學上的地位主義和個人主義的論調”14。在這樣的政治背景下編入《我對蕭也牧創作思想的看法》,康濯不得不考慮對涉及丁玲文字的“清除”。這在某種程度上,保證了著者康濯在政治上與“反動”的右派作家丁玲保持的政治距離和政治姿態。
第四部分刪除了連續的三段內容:
以上就是我對蕭也牧同志創作思想上錯誤傾向的看法。
我說了這許多,是不是說,我一直就對也牧同志創作思想上的錯誤,看得很清楚呢?不是的!
應該說,遠在一九四一年,我就看到了一些也牧同志創作思想上的毛病的,但我看的不尖銳。我一直很敬佩也牧同志創作上的才能,這應該說是對的;但卻往往錯誤地贊美他的“技巧”,欣賞他從生活當中發現的落后的東西?!兑捳俟ぁ泛汀兜谝徽n》,我認為都不能發表,但我當時總還覺著這兩篇作品很有些“生動”的地方。也牧同志曾給我的某幾篇小說出過主意,叫我如何如何添一點什么趣味和噱頭,雖然經我考慮以后,都沒有接受意見,但我有時還是佩服他的所謂觀察細小生活的“深刻”?!段覀兎驄D之間》,我怕是原稿的第一個讀者,我當時對這篇小說有意見,但卻不是根本否定的意見,我認為這篇作品也還是有好處的。而就在我自己的一些作品中,也并不是沒有一點小資產階級的趣味和其他的缺點和錯誤。直到也牧同志與我談過所謂“感情”和“提高”等問題以后,我又慢慢知道了一些當前文藝思想上的問題,并從學習中得到一些教育,特別是丁玲同志給我談了對《我們夫婦之間》的意見以后,我對也牧同志的錯誤,才慢慢明確,才不斷給他提出意見,我并且向他提出過,要他批判地對待他的所謂讀者影響,要他看清楚,崇拜《我們夫婦之間》等作品的讀者,并不會一直崇拜下去的,小資產階級的讀者,也大都在急劇地進步。但就在提意見的時候,我也不是沒有過一點顧慮,甚至還曾有過少許的友情觀念,以至有時把尖銳的意見,用不太嚴肅的方式提出,有時卻又繞點彎子……我也是小資產階級知識分子出身,我并不是沒有與也牧同志錯誤的思想感情共鳴的地方,我的思想,也并沒有很好改造。這是我應該檢討的。
第一段沒有多大的思想內容,它呈現出的是第四部分內容對前面內容的“總結”。后兩段文字卻很有意思,認真讀來我們發現,這其實也算是康濯的“檢討書”。正如他的交代,“我也是小資產階級知識分子出身”,難免在創作上與蕭也牧有感情共鳴的地方,這種行為是應該受到批判的。加上中國傳統文化里有一種說法,叫作“近墨者黑,近朱者赤”,他與蕭也牧有如此密切的關系,在創作傾向上肯定有相通的地方,他也應該進行“檢討”。而他在文字中強調“特別是丁玲同志給我談了對《我們夫婦之間》的意見以后,我對也牧同志的錯誤,才慢慢明確”的說法,正如前文所說,丁玲已經成為全國文藝界的最大的右派分子,消除她對文藝界的正面影響力,是此時文藝界廣大的文藝工作者的應有之義。1951年批判蕭也牧的運動時,康濯算不算得上是改造好的小資產階級知識分子?與蕭也牧相比,康濯顯然被體制認可度更高,但正如毛澤東指出的,“小資產階級出身的人們總是經過種種方法,也經過文學藝術的方法,頑強地表現他們自己,宣傳他們自己的主張,要求人們按照小資產階級知識分子的面貌來改造黨,改造世界”15??靛谖淖中虚g里,表達了自己應該深刻檢討,“我的思想,也并沒有很好改造”,與政治領袖毛澤東的政治要求顯示出高度的一致性。這本身涉及知識分子思想改造的主題,但執政黨中國共產黨對知識分子特有的看法證明,知識分子思想改造這一運動是一個長期的過程??靛@種修改行為,至少表明他認同了執政黨對知識分子思想復雜性的看法。
二、部分修改及其相關性分析
盡管1951年初刊本和1959年初版本篇目的題目一致,皆為《我對蕭也牧創作思想的看法》,但需要注意的是,從文章內容來看,文章題目所包含的情感已經發生了戲劇性的“變化”。此前在初刊本中,康濯文中提及蕭也牧這個名字的時候,后面都有一個特別明顯的詞語進行限定,叫作“蕭也牧同志”或“也牧同志”。顯然,康濯對蕭也牧的這種稱謂,直接來源于丁玲的文章《作為一種傾向來看——給蕭也牧同志的一封信》,她在里面對待蕭也牧仍舊以“同志”相稱,不管是“蕭也牧同志”,還是“也牧同志”。而在1959年初版本中,康濯提及蕭也牧不再以“同志”相稱呼。
1950年代的政治語境里,“同志”這個詞有很重要的政治含義,它指稱的是“為共同的理想、事業而奮斗的人,特指同一個政黨的成員”16。也就是說,在1951年6月以來批判蕭也牧運動的過程中,盡管有李定中(馮雪峰)把蕭也牧作為對立面的敵人(比作作家林語堂,和蘇聯的反動作家左琴科)進行批判,但整體來說,文藝界(不管是陳涌、丁玲,還是康濯)對蕭也牧批判的過程中,并不是一棍子要打死蕭也牧,而是進行了所謂的“政治保護”,他是被納入到文藝界內部清理的問題中進行批判的對象,蕭也牧仍舊是革命文藝陣營中的“同志”。初刊本中包含“蕭也牧同志”或“也牧同志”這個詞,總計為59個,而到初版本中,除了因為內容刪除的緣故之外,包含了40個“蕭也牧”詞語。從“蕭也牧同志”(或“也牧同志”)到“蕭也牧”稱謂變遷的背后,我們可以看到經歷1957年文藝界的反右運動之后,蕭也牧理所當然地成為“右派分子”,而且是“‘反黨反社會主義’的‘階級敵人’”17的最壞的右派分子。蕭也牧再次被康濯提及,當然不能再表達出“同志間”的這種情感和友誼。這是他把“蕭也牧同志”(或“也牧同志”)修改為“蕭也牧”的最直接原因。而這種稱謂修改體現出來的思想,充分表現出康濯在風云詭變的政治風浪選擇中強烈的自我保護意識:他要撇清自己和蕭也牧曾經的密切關系,并表達出與蕭也牧天然的“區別”。他自己是可以改造的“小資產階級”知識分子,而蕭也牧從骨子里就是最壞的“剝削階級”知識分子(修改編號16)。從“小資產階級”知識分子到“剝削階級”知識分子的身份修改,康濯已經把蕭也牧推向了被批判的“深淵”。
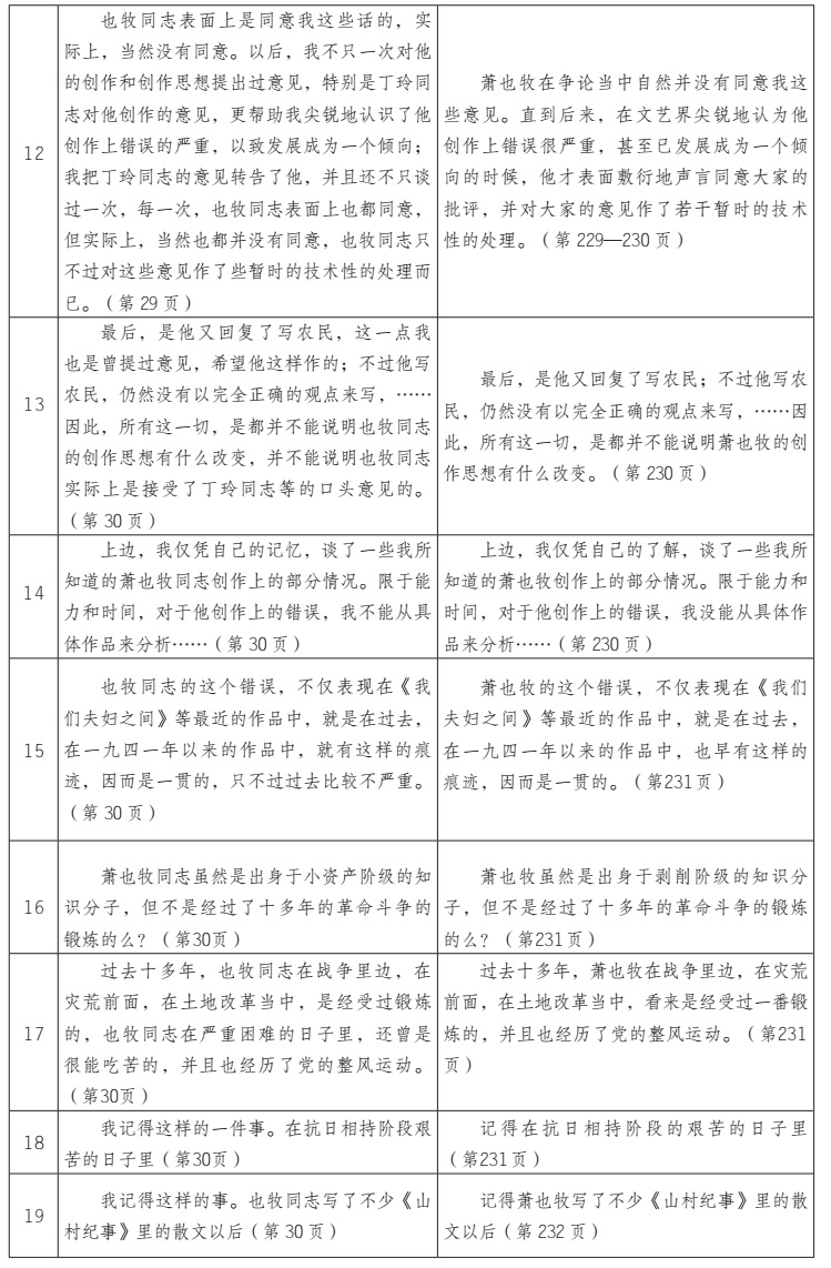
部分內容修改量很大,多達二十三條,但這里在觀照分析的過程中只針對在文字上進行較大修改的內容進行分析,這里用表格對照其修改文字。





我們從表格的前后文字修改中進行仔細分析,此表標注的23條修改記錄,系康濯在文章中酌情修改。但是,有些修改并沒有改變論述的基本信息和批判的相關態度,我們就不對此進行分析,這些修改條目包括編號3、6、7、9、10、11、14、15、18、19、20和22(涉及相關性的分析,下文會結合著論述)。這里,我們逐條分析剩下的修改內容如下:
先看編號1的修改?!段乃噲蟆?951年初刊的文字陳述,主要表達的意思是很清楚的,康濯在以《人民日報》和《文藝報》展開對蕭也牧批判運動過程中,表達了一種順應性參與。他的這種順應性參與,顯然屬于“被動”的過程,正如他自己說的,“這個批評運動,給了我深刻的教育”,之后才有他應該把他所知道的“蕭也牧同志創作思想上的某些情況,寫一點出來”。如果沒有這“深刻的教育”,此文恐怕不會出現。1959年作家出版社初版的文字修改,則把康濯的這種順應性參與批判蕭也牧的過程進行了有意遮蔽,他寫《我對蕭也牧創作思想的看法》的動機變成了主動而積極的參與,“由于我對蕭也牧從事文藝活動的情況多少有些了解”,他必須參與到批評蕭也牧的運動中來。小小文字修改的背后,從而真正實現了批判者寫作動機的有效轉換,這正好適應了1957年文藝界反右運動之后的文化語境。它也消解了1951年全國文藝界批判蕭也牧的政治基礎,把“內部清理”的運動變成為一種帶有敵對性質的清算和清除運動。
編號2的修改,主要體現在文字的刪除上,康濯保留了主干內容文字,即他是在1939年認識蕭也牧的,而蕭也牧的文學創作也在1939年開始,但1959年初版本時,他刻意遮蔽了他們的交往細節。1951年10月康濯參與對蕭也牧的批判,目的是“治病救人”,蕭也牧的創作思想問題仍舊被放置在文藝界的內部矛盾中進行,他屬于“內部清理”的范疇(并不在清算和清除之列),作為私底下與康濯交往頗多的朋友,康濯也是基于這樣的政治認識,參與對蕭也牧的批評過程。更何況文藝界的領導人包括丁玲在批評蕭也牧的過程中,仍然采取的是這種態度,康濯不可能越出這個基本的政治框架(注意馮雪峰的批判文章《反對玩弄人民的態度,反對新的低級趣味》,仍舊稱蕭也牧為“作家蕭也牧同志”;丁玲文章《作為一種傾向來看》,其副標題就是“蕭也牧同志”)。
編號4、5和6這三條的修改,可以結合起來進行分析。1951年初刊時,康濯回憶在1940年代初期進行文學創作的過程中他和蕭也牧進行創作的艱辛與工作壓力,至少在工作的態度上,康濯認為蕭也牧是值得認可的。但到1959年初版時,康濯把蕭也牧排除在這種艱辛的工作陳述之外,蕭也牧成為他敘述的“局外人”,那樣的工作環境和寫作環境,反而變成了康濯的“專利”。這在某種程度上遮蔽了蕭也牧曾經的工作態度和寫作態度,從而有效地進行了政治剝離,進而適應1959年的政治批判。
編號8涉及的兩處修改,頗有意思。第一處,為1951年初刊時康濯敘述的是蕭也牧親自告訴他后面的事實,但到1959年初版時卻變成了“據說”。蕭也牧“親自”告訴康濯,和康濯的“據說”之間,其差距是很大的:“據說”可以理解為很多人都聽到過這樣的傳聞,至少有一種“眾口鑠金”的感覺。這樣的修改,增強了蕭也牧被批判的正面道德力量和價值指向。第二處,為1951年初刊時康濯談到小說《我們夫婦之間》和《海河邊上》的文學影響力,“包括一些地方黨報和團報,《海河邊上》并有地方青年團組織定為團員課本或必讀書的”,1959年初版時康濯把來自黨報和團報,甚至共青團的傳播因素進行了有效的遮蔽。1951年的敘述從側面說明,在蕭也牧文學影響力的贏得過程中,黨報、團報、共青團組織機構(不管是共青團中央還是地方的共青團組織)都是重要參與者。這也是至今在蕭也牧研究中被忽略的研究空間。1959年初版的修改,康濯的這種敘述,保證了黨組織和團組織這樣的政治力量的“純潔性”,這適應了1950年代新政權在政治塑造中的特殊意識形態建構,保證了組織力量在政治生活中政治的“正確性”。
編號12的修改,可以與編號9、10、11和13結合起來進行分析。有關丁玲的敘述文字,正如前文所指出的,因丁玲的政治身份在1955年丁玲陳企霞“反黨集團”和1957年丁玲馮雪峰“反黨集團”中被定性,康濯回避了與丁玲相聯系的文字交集,這是出于政治立場的考量。但是,康濯1951年初刊的敘述中,他與蕭也牧是沒有爭論的,到1959年初版時,他加強了對爭論的“色彩”。而在沒有“爭論”的前提下,他們的文學觀點有某種“相似性”,因而在實際的文學經驗交流中,康濯對蕭也牧的文學觀點有所認同,“在也牧同志向我提意見時,我已開始感覺到一些,因此,對于他前半部意見,我是同意的,并且已在苦惱當中尋求進步”,但1959年初版時,康濯堅持以論爭為前提,否定了蕭也牧對他文學創作意見的意義,從而遮蔽了真實的情況。這種有意遮蔽蕭也牧文學創作觀的意圖,顯然是為了堅持對蕭也牧的正確批判。另外,值得注意的是,1951年初刊時,康濯透露出自己寫作這篇文章,是在丁玲的啟發之下進行的,但1959年初版時,他把文章寫作意圖進行了完全的遮蔽,徹底與丁玲劃清了界限。
編號16的修改,直接改變了批評蕭也牧的“性質”。1951年初刊時,康濯認定蕭也牧是“小資產階級的知識分子”,1959年初版時他把蕭也牧定位為“剝削階級的知識分子”。小資產階級的知識分子的改造是可能的,但剝削階級的知識分子的改造,則顯示出更加的嚴峻性和艱巨性。稱其為剝削階級知識分子意味著蕭也牧是難以改造的知識分子,骨子里一貫帶有反動的思想。這一修改的背后,使蕭也牧成為真正的政治敵人。1957年反右運動之后,蕭也牧的確被定性為反黨反社會主義的階級敵人,康濯的這種政治性質的修改,切合了1957年之后的中國政治環境對右派分子的分類屬性。這樣的條件下來理解編號17對蕭也牧行為的修改,當然是可以理解的。作為剝削階級的知識分子,蕭也牧不可避免地讓人想起剝削階級的某些階級特征,剝削階級的本性決定了他沒有吃苦耐勞的優秀品質,所以康濯進行了文字的刪改,把“也牧同志在嚴重困難的日子里,還曾是很能吃苦的”這樣的文字進行了清除。
編號20的修改,是頗值得注意的,這主要體現在修改導致文體特征的變化:從親切的書信體變成了一般性的陳述體。正如前面提及的,康濯寫作《我對蕭也牧創作思想的看法》緣于丁玲《作為一種傾向來看——給蕭也牧同志的一封信》的啟發。這種啟發最大的體現在于文體屬性,康濯實際運用的正是這種文體。整個文章最主要的體現,就是這一段在很大程度上借鑒于丁玲。1951年初刊時這段話帶有強烈的“針對性”,它針對的是康濯寫作此文的目的:一方面,康濯是在批判蕭也牧的文學創作傾向,另一方面是引導蕭也牧能夠從這樣的批判運動中走出來??靛眠@樣的言語形式,其意思非常明顯,就是希望蕭也牧看到這篇文章(顯然,蕭也牧肯定會看到這篇文章,因為同期刊載了蕭也牧的檢討書《我一定要切實改正錯誤》),能夠繼續保持自己對思想改造運動的長期性有正確的認識。1959年初版時,康濯把書信體語氣完全進行了改寫,變成一般性的陳述語言,他把“蕭也牧問題的癥結”完全公布在廣大人民群眾面前,失去了1951年初刊時那種親切的語言。
編號23的修改,屬于增加內容。這種增加內容的方式,使得行文的論述得到進一步加強??靛谖恼陆Y尾處,表達了對蕭也牧的真誠期待,切合了1951年全國文藝界開展對蕭也牧文藝創作批判的政治目的:“治病救人?!钡?,在1959年初版時,康濯把蕭也牧內心深處最壞的打算帶來的后果表達了出來,認為蕭也牧“如果再不痛改前非,而一任這個丑惡的靈魂存在和擴大下去,那后果肯定將不堪設想”。也就是說,蕭也牧抵抗文藝界批判他的思想如果存在,這證明蕭也牧有一個“丑惡的靈魂”。按照后來蕭也牧的定性,這證明蕭也牧內心深處有一個“丑惡的靈魂”存在,他成為反黨反社會主義的階級敵人,是右派分子中最壞的右派分子。這種文字修改,明顯是一種政治恫嚇語氣的具體體現,此語氣是當時大多數批判文章都具備的、特殊的時代屬性。
《我對蕭也牧創作思想的看法》1951年初刊本和1959年初版本涉及的版本變遷及其差異,明顯地體現出特定時代的政治壓力之下,作家不得不刻意進行的修改行為:不管是康濯對1950年代文藝界大右派分子丁玲相關文字的“刻意回避”,還是在文本細節中對蕭也牧的稱謂修改(從“蕭也牧同志”或“也牧同志”到“蕭也牧”的處理),還是在文本措辭的仔細修訂與刪改(本文統稱為“修改行為”)上。
三、1979年后《我對蕭也牧創作思想的看法》的“處置方式”
康濯的這種修改行為,至少讓我們看到,1951年寫作《我對蕭也牧創作思想的看法》參與批判蕭也牧時,他并沒有刻意回避自己和蕭也牧長期生活形成的“革命友誼”,仍舊把蕭也牧當作自己的朋友,并且也表達出對蕭也牧的寫作期待:“希望蕭也牧同志徹底改變小資產階級的思想和立場,在毛澤東思想照耀下,全身心投入實際斗爭,改造自己,改正錯誤,寫出好的作品來?!?8但是,隨著1955年、1957年文學環境的變化,康濯在文字的修改過程中刻意回避了自己與丁玲緊密關系的同時,還試圖在政治上與蕭也牧劃清界限,努力表現自己在新政權(或革命陣營)中的政治責任和政治使命。顯然,《我對蕭也牧創作思想的看法》作為一個獨特的文本,是我們管窺康濯這樣的文化人在1950年代政治文化環境中文人心態的“最佳材料”19。
但是,在私人性聯系中,蕭也牧和康濯仍舊保持著真誠的朋友關系,這從側面給我們證明:當代文人的交往,不能僅以書面文字為據,其日常交集尤其值得注意。1979年,康濯就透露蕭也牧和自己的私交甚篤。經歷1951年文藝界批判運動之后,蕭也牧離開了共青團中央機關宣傳科,進入青年出版社做文學編輯工作,康濯與蕭也牧仍有聯系,甚至在1957年“我們曾不斷來往,坦率地交談過大鳴大放中各自的表現,而毫沒感到過他會墮入反動”,盡管后來蕭也牧身陷囹圄,但他們仍舊保持著通信,“最后一次信記得是文化大革命前夕,他在遼寧錦州附近參加農村社教運動時寫來的,說是生活上有不義之災,要我幫助,這是我們關系中常有的事,在寫作的構思和藝術細節以及日常生活上,都曾互有所援……但他生活上求援卻不大慷慨,往往缺五十塊錢而開口只提三四十。錦州那一次我也想到了這一點,按信上所提加碼寄去了,只是不知他有什么意外,而以后就再無音訊”20。蕭也牧在經濟困窘時,還想到向康濯進行求助,這說明當年(1951年)康濯寫文章批判蕭也牧,蕭也牧從心底是理解他的,康濯仍舊是蕭也牧認可的知己朋友。
另外,需要注意的是,進入新時期(1978年)之后,康濯對蕭也牧表達了真誠的“懺悔”,對自己1951年10月寫作《我對蕭也牧創作思想的看法》這篇文章的行為進行了深刻反思,第一次是為《蕭也牧作品選》作序:“我個人那一次也不實事求是地寫了文章批評蕭也牧,這更是我近年來早在引以為訓,感到難過,深有自咎的?!?1第二次是回顧他自己三十年的創作歷程,“當然1956年以前,文藝界也有過‘左’的過火斗爭和粗暴批評,這是大家知道的事。而在這方面,我則既參與并因之有過缺點錯誤,如像批評蕭也牧同志的作品即是;但同時也不能說自己思想上就毫無顧慮”22。而在蕭也牧徹底的政治平反陷入困境之時,他向蕭也牧的親屬提供了道義上的支持,并在《蕭也牧作品選》的出版過程中成為最重要的“助推者”,親自為這本書的出版寫作了長達萬言的序言《斗爭生活的詩篇》,對蕭也牧的文學成就進行高度評價,“比較善于按照生活的本來面目,抓取若干帶有本質和典型意義的事件和細節”、“含有著泥深土厚的地方風習和抒情色彩”、“幽默的語言描繪,把樸素的畫幅點染得濃淡交織而多姿”23,為蕭也牧在1980年代文學史中形象的塑造產生深刻影響。
1980年9月,四川人民出版社推出“作家近作”系列,《康濯近作》列入叢書內??靛?979年5月為《蕭也牧作品選》出版寫作的序言《斗爭生活的詩篇》放入書里,再一次充分表達了他對老友蕭也牧的悼念之情,也是他“引以為訓”的具體體現。而在1984年12月湖南文藝出版社推出《康濯研究資料》時,健在的康濯實際參與了此書的編輯過程,書前有康濯撰寫的《自傳》,他選擇了回避1950年代那篇批判蕭也牧的文章??靛ナ篮笤霭孢^兩種他的書籍:一為《往事?今朝》,由重慶出版社1992年出版,收錄了康濯給《蕭也牧作品選》寫作的序言《斗爭生活的詩篇》;一為《康濯文集》,由湖南文藝出版社1998年出版,不再收錄《斗爭生活的詩篇》,也沒有收錄《我對蕭也牧創作思想的看法》。顯然,康濯后人在編選他的作品集時,考慮了老人1979年以來對待蕭也牧的“情感”,最終舍棄了《我對蕭也牧創作思想的看法》的編入??靛@種對待蕭也牧的態度,也應用到了丁玲身上。前面我指出過,在1959年作家出版社推出的《初鳴集》中,曾收錄康濯的三篇批評丁玲的文章,分別為《斥“一本書主義”》《為了工人階級文藝的大繁榮》和《肅清“靈魂腐蝕師”丁玲的毒害》,但進入新時期他對這些文章都進行了剔除,原因在于“1957年丁玲同志受屈之時,我在對待她的態度上卻有過缺點,這使我每一想起就難過”。24遺憾的是,1998年出版《康濯文集》時,這些文章仍舊沒有編入,可以看出康濯后人在處理他的文集時與康濯保持的一貫態度??靛€在編排的《康濯研究資料》25這本書中,保留了蕭也牧當年給他創作的評論文章《〈臘梅花〉及其他——文藝學習筆記之一》。從某種程度上說,康濯頗為看重蕭也牧對他的文藝評論(也是友誼見證的重要表現之一)。
康濯晚年對《我對蕭也牧創作思想的看法》文本的處置方式,與丁玲在1979年以后處置《作為一種傾向來看——給蕭也牧同志的一封信》完全相反。1982年在天津的文藝界座談會上,丁玲透露了當年寫作這篇文章的真正緣由。
《人民文學》把這個作品(《我們夫婦之間》)當作好作品發表,當時我雖認為不太好,但沒有吭聲,沒有寫文章。后來我離開北京到南方,陳企霞找馮雪峰寫了篇文章,這篇文章立場是好的,態度是嚴肅的,但過分了一點,引起一些人的反感?!度嗣袢請蟆肪庉嫴块_會,一位文藝領導人就在那里說:《文藝報》的路線錯了。陳企霞要組織《文藝報》的通訊員們座談,來證明馮雪峰的文章是對的。我說:不行,你這樣組織一部分人寫文章座談,不能解決問題,反而使不同意你的意見的人更加反感。這樣就不成了“派”了!我說,這不好,我來寫文章吧!26
三十一年之后,丁玲對這篇文章依然有著深刻的印象。但是,從談及這篇文章的語氣來看,她根本沒有對當年(1951年)的那場批判運動進行有效的“反思”。面對蕭也牧批判這一歷史事件,丁玲并沒有做出真誠的懺悔,相反地,在作品集出版的過程中,批判蕭也牧的文章《作為一種傾向來看——給蕭也牧同志的一封信》仍舊陸續收集在書籍中流傳開來。1980年代先后出版的書籍中,如下書籍包含了這篇文章:《生活?創作?修養》27《丁玲選集》(3)28《丁玲文集》(6)29和《丁玲論創作》30。這種保留文章的鮮明而一貫的態度,至少從側面看出丁玲對1950年代批判蕭也牧這一事件的基本態度:對蕭也牧批判的堅持行為和不反思行為。
[本文為2019年度教育部哲學社會科學研究重大招標項目“中國現代文學批評史料編年整理與研究”(項目編號:19JZD0370)、西南科技大學研究生精品課程“中國現代文學史料學”(項目編號:20JPKC06)的階段性成果]
注釋:
1 張羽:《蕭也牧之死》,《新文學史料》1993年第4期。
② ③ 202123 康濯:《斗爭生活的篇章》,《蕭也牧作品選》,百花文藝出版社1979年版,第1、14、14—15、14、12頁。
4 18康濯:《我對蕭也牧創作思想的看法》,《文藝報》1951年10月25日。
5 ⑦ ⑨ 1112 丁玲:《作為一種傾向來看——給蕭也牧同志的一封信》,《文藝報》1951年8月10日。
⑥陳涌:《蕭也牧文學創作的一些傾向》,《人民日報》1951年6月10日。
⑧《反對玩弄人民的態度,反對新的低級趣味》文章前的《文藝報》編者按語。李定中:《反對玩弄人民的態度,反對新的低級趣味》,《文藝報》1951年6月25日。
⑩康濯:《寫在后面的話》,《初鳴集》,作家出版社1959年版,第280頁。
16中國社會科學院語言研究所詞典編輯室:《現代漢語詞典》(第6版),商務印書館2012年版,第450頁。
13康濯:《肅清“靈魂腐蝕師”丁玲的毒害》,《初鳴集》,作家出版社1959年版,第77—78頁。
14康濯:《斥“一本書主義”》,《初鳴集》,作家出版社1959年版,第86頁。
15毛澤東:《在延安文藝座談會上的講話》,新華書店1949年版,第27頁。
17張羽、黃伊:《我們所認識的蕭也牧》,《蕭也牧作品選》,百花文藝出版社1979年版,第371頁。
19徐慶全曾指出,1955年6月開始的丁玲、陳企霞反黨集團的批判是由康濯挑起的,“對丁玲、陳企霞的批判,康濯的揭發材料是個引線”。徐慶全:《康濯何以揭發丁玲》,《炎黃春秋》2009年第9期。
22康濯:《我這三十年》,《康濯文集》(5),湖南文藝出版社1998年版,第320頁。
24康濯:《情憶開國之初——最后送別丁玲同志》,《康濯文集》(4),湖南文藝出版社1998年版,第320頁。
25李愷玲、廖超慧編《康濯研究資料》,長沙湖南人民出版社1984年版。
26丁玲:《談寫作》,《丁玲全集》(8),河北人民出版社2000年版,第267頁。
27丁玲:《生活?創作?修養》,人民文學出版社1981年版。
28丁玲:《丁玲選集》(3),四川人民出版社1984年版。
29丁玲:《丁玲文集》(6),湖南文藝出版社1984年版。
30丁玲:《丁玲談創作》,上海文藝出版社1985年版。
[作者單位:貴州師范大學文學院]
[網絡編輯:陳澤宇]


