沉浸體驗、英雄敘事與虛擬物體系:論男頻小說的RPG化
本文立足于性別研究,通過對男頻小說RPG化現象的分析,發現電子時代男性的“情感結構”呈現出三個主要面向:在現實與虛擬之間,偏向虛擬;在清醒與沉浸之間,偏向沉浸;在收藏與耗散之間,偏向耗散。在與世界的具體關系上,男性傾向以游玩等體驗行為“感受”世界,而不是“認識”世界。在主體觀方面,男性突破了本質主義的主體觀,傾向于在角色扮演的行為中衍生新的主體,讓主體處于沒有盡頭的“延異”之中。在對自我的想象方面,男性傾向于將自我投射成一個能力超凡的冒險英雄,整個冒險行動與神話故事中的“英雄之旅”高度一致。在與物的關系方面,男性總是以高度的理性將物品納入一個等級性序列,而支配這種理性行為的,是一種帶有菲勒斯中心主義色彩的“控制快感”。
一、男頻小說的游戲化
在網絡文學研究當中,性別研究是一個重要的視角。性別研究包含兩個方面,一是生理性別的視角(sex),從解剖學意義上區分男性和女性;二是社會性別(gender)的視角,從社會文化建構的意義上理解兩性的差異。在性別研究的視角下,男頻小說和女頻小說(有學者分為“男性向小說”和“女性向小說”)不能混為一談,是兩個獨立的文體,兩種差異性遠大于同質性的文化樣本。在對男頻小說和女頻小說做作品論時,采用的理論資源應該進行針對性的更新。進行闡釋時,不是在普遍共性上泛泛而談,而是具體到某個性別。比起一般性的結論,更注重特殊性、差異性的結論。在此基礎上,關于網絡文學史的設想,也應該花開兩朵,各表一枝,分別形成男頻小說史和女頻小說史,兩條脈絡各有各的審美嬗變、現象更迭、演變邏輯。
尤其需要提出的是,在性別研究視角下,男性研究者與女性研究者在各自性別上的天然優勢和對方性別上的天然短板,應該進行適當的發揮、規避。文學研究不是科學實驗,沒有精密儀器保證研究的絕對客觀性,研究者在研究過程中,不可避免會帶有自身的“凝視”。與其假裝跳出這種主體性的凝視,去對方性別的文本中強行闡釋,不如利用這種凝視,利用對自身性別文化的體驗和自省,深挖本性別的文本。
出自這些原因,我對網絡文學的研究基本框定在男頻小說之中,并把男頻小說作為當下男性文化的一類表意符號來理解。特別地,男性普遍熱衷的電子游戲與男頻小說之間的關系,是我關注的重點。
對于網絡文學和游戲之關系的研究,已有不少,但性別視角下區分性的細致研究,還不多。僅就男頻小說,其游戲化的過程已經很長,有接近20年的時間。有學者認為第一部真正意義上的虛擬現實游戲題材網絡小說是2003年《夢幻魔界王》。2005年開始,蝴蝶藍推出的《獨闖天涯》,網文界逐漸形成了“網游文”的流派。2011年,《全職高手》開始連載,“電競文”概念流行起來。小說中那款叫做《榮耀》的游戲,就是以當時風靡全國的網游《地下城與勇士》(DNF)為原型設計的。近些年,每部爆款男頻小說幾乎都是“系統文”大類,或者運用了“游戲系統”的設定。其中,齊佩甲《超神機械師》具有典型意義。這部小說無視傳統的小說敘事形式,是一次將虛擬游戲視覺效果“全盤文字化”的試驗,與其說是小說,不如說是“游戲運行腳本”,結果在讀者中很受歡迎??梢娊陙砭W文的生產和閱讀,確實發生了一些新的變化。
很長一段時間內我們認為,印刷文明意義上的文學處于文化產業鏈的源頭,現在,隨著電子文明逐步掌控人類生活的各個領域,越來越多電子游戲產品躋身文化產業鏈的源頭,成為故事的母體、文化創意的母體。同時,越來越多小說作者正在從原創者變成模仿者,典型如日本的輕小說行業,通過改編游戲、動漫、影視等產品,將小說轉變為產業鏈中下游產品。國內網絡文學的這種趨勢也愈發明顯。
回頭看近20年來男頻小說的游戲化過程,僅從小說形式變革、文學樣式變遷的層面上去理解是不夠的。我更愿意從以下三方面理解:一是“原創性”從印刷文明向電子文明歷史性大遷移的一個重要表征;二是由于人們接觸世界的中介從“冷媒介”為主變為“熱媒介”為主,電子游戲這種體驗式的媒介,正在挑戰書籍的核心位置,導致年輕一代較少通過閱讀行為“認識”世界,而是習慣通過體驗行為“感受”世界;三是文學的產業化和創意的資本化,使文化創意產業受到大市場拉動小市場的規律支配,一定程度上造成了游戲產業拉動文學產業的先后關系。
男性熱衷的電子游戲當中,最常見的是RPG(Role-Playing Game),即角色扮演類游戲。角色扮演,在電子游戲中呈現為依靠第一人稱或第三人稱視角,“扮演”并操縱一個虛擬人物,在虛構世界中行動冒險。RPG游戲的基本游戲流程是“升級、打怪、換地圖”,這符合男性游戲的特征:一是具有明顯的上升、進化色彩,身體和智力需要不斷進階;二是展示攻擊性、侵略性,多射擊、打斗、奔跑;三是沒有邊界的限制,具有冒險探索性質。
“升級、打怪、換地圖”,分別對應著故事三大形式要素——人物的變化、情節的進展和環境空間的擴展。這個游戲流程,被移植到男頻小說的敘事之中,成為男頻小說情節推進的基本模式。但是,僅僅研究二者在形式層面的移植關系是不夠的。在形式層面的移植之下,是男性文化邏輯的移植。小說形式、游戲要素、男性文化之間的對應關系如下:

二、沉浸體驗與御宅族的主體觀
RPG區別于其他游戲的重要特點,在于出色的沉浸感。沉浸感在小說中表現為代入感,讀者在故事開始之后很快相信了作者所虛構的世界,并以一種強大的移情能力,沉浸到了主人公的視角和行動之中。這種讓人脫離現實的物理世界,全身心投入藝術虛構世界的作用力,就是沉浸。
沉浸體驗在藝術發端之時就產生了。早在1.7萬年前,原始人在法國拉斯科巖洞的石壁上畫牛的時候,沉浸就在那位畫家的主觀世界當中發生了。沉浸體驗是審美活動得以發生的心理基礎,是藝術能夠被人類理解、熱愛、傳揚的大前提。同時,沉浸體驗也是人類游戲的核心體驗。研究人類游戲文化的學者赫伊津哈對沉浸體驗有過深刻的論述。他認為沉浸體驗是“沉醉的”“癡迷的”,“它被賦予了我們在事物中所能察覺的最高貴品質:韻律與諧和?!薄八鼛в幸环N專注,一種陷入癡迷的獻身?!?/p>
總之,無論在藝術還是游戲中,投入者都會表現出暫時的佯信和注意力的高度集中,這就是沉浸體驗的起點??梢哉f,沉浸打通了藝術和游戲,是藝術起源論之“游戲說”的理論依據,也是如今男頻小說游戲化的文化根源。
在RPG類電子游戲中,沉浸體驗的發生,來自玩家與游戲中角色的“視野疊合”和“身份疊合”?!耙曇隘B合”是技術層面的,“身份疊合”是無意識層面的。最終的結果是,玩家暫時遺忘了現實生活中自己的真實身份,獲得了游戲中的“神話身份”。我曾嘗試借助《上古卷軸5:天際》這款游戲,以羅蘭·巴特的符號分析方法,分析這個體驗的發生過程:

在RPG化的男頻小說中,沉浸體驗的發生過程也大體相似。我們以《詭秘之主》的開頭為例?!对幟刂鳌返墓适麻_頭,采取了第三人稱內聚焦的敘述視角,描述了主人公作為穿越者在異世界蘇醒的過程。首先,敘述者完全進入這個穿越者的身體,以他的神經感受疼痛,用他的眼睛觀察四周,讓讀者進入主人公的身體感受之中:“一陣又一陣的抽痛讓周明瑞點滴積累起虛幻的力量,終于,他一鼓作氣地挺動腰背睜開眼睛,徹底擺脫了半睡半醒的狀態?!薄耙暰€先是模糊,繼而蒙上了淡淡的緋紅,目光所及,周明瑞看見面前是一張原木色澤的書桌,正中央放著一本攤開的筆記?!比缓?,主人公起身走到穿衣鏡,讓自己、也是讓讀者看見了新的“自我形象”:“黑發,褐瞳,亞麻襯衣,體型單薄,五官普通,輪廓較深?!弊詈笫前l現并認領自己的身份:“隨著他身心的調和,一個個記憶片段突兀跳出,緩慢呈現于他的腦海之中——克萊恩·莫雷蒂,北大陸魯恩王國阿霍瓦郡廷根市人,霍伊大學歷史系剛畢業的學生?!?/p>
“穿越者在異世界蘇醒”是一種經典的男頻小說開頭方法,包含穿越者身體狀態上的從夢到醒,穿越者身份上的從舊到新,穿越者所處空間的從熟悉到異常。這種開頭之所以能夠有效、快速代入讀者,正是因為出色完成了“沉浸”的任務。和RPG游戲一樣,這個開頭同樣完成了兩種疊合。一是“視野疊合”,通過視覺、觸覺、聽覺等感官描述,讓讀者在身體層面產生移情和沉浸;二是“身份疊合”,讀者跟隨主人公,看到了鏡中新的“自己”,認領了自己在虛擬世界中的新形象和新身份。
我們發現,從“視野疊合”到“身份疊合”,與拉康描述人類嬰孩時期從“前鏡像階段”到“鏡像階段”的主體發展過程,高度一致。表現為身體經驗從分散的感受碎片走向統一的整體把握,主體意識從未分化的、沉睡的狀態走向覺醒。如果說,我們把每個人嬰孩時期覺醒的那個主體,命名為“母主體”,那我們后來在游戲、藝術體驗中誕生的主體意識,可以命名為“次生主體”。頻繁沉浸到虛擬世界,導致了“主體的衍生”。
這個說法并不夸張,堂·吉訶德就是因為閱讀騎士小說走火入魔,體內產生了大戰風車的騎士堂·吉訶德這個“次生主體”。如今,沉浸在二次元世界的年輕人,經常將二次元動漫人物形象當作自己在互聯網世界的形象,這也是一種“次生主體”。如果我們長期浸淫小說、動漫或者電子游戲,建設“母主體”的時間少于建設“次生主體”的時間,我們的自我意識就會發生紊亂和顛倒,“次生主體”就會入侵“母主體”,故事或游戲中的虛擬性格,就會反噬我們的現實性格。
男頻小說中,讀者代入的主人公,往往是一個無往不勝的超凡角色,能力超群、血統高貴、衣食無憂,集合了英雄、貴人和富人三種原型。與這個強大而誘人的“次生主體”相比,讀者現實生活中普通的“母主體”處于絕對的弱勢。因此,男頻小說很容易讓讀者的“次生主體”壓倒“母主體”,誘使讀者傾向于脫離現實生活,活在小說世界之中。這是男頻小說“閱讀成癮”的心理機制。
角色扮演類電子游戲和男頻小說,實際上制造的都是一種虛擬現實,只不過電子游戲使用的是電子感知媒介,小說使用的是語言符號媒介。虛擬現實的核心是“沉浸邏輯”制造的“沉浸體驗”,而不是日?,F實中的“觀照邏輯”。這種“沉浸邏輯”,在當代“御宅族”身上培育出了一套新的真實觀。
東浩紀分析輕小說(游戲性小說)時,用過“游戲性寫實主義”這個概念,已經涉及到御宅族的真實觀問題。真實觀是我們世界觀最核心的部分,也是形而上學與美學接壤的部分。自柏拉圖以降,西方的真實觀長期遵循本質主義、“先后”邏輯、歷時性思維。理式之真實是第一位的,現實之真實是第二位的,藝術或游戲之真實是第三位的。三種真實——本質、本質之模仿、本質之模仿的模仿,形成了逐次降級的關系。
在男頻小說讀者或者RPG玩家那里,真實在發生學上的先后順序、價值判斷上的等級制被取消了。他們習慣從后現代主義而不是本質主義上進行思考,從“共時思維”而不是“歷時思維”上看問題,從“體驗感覺”而不是“理性邏輯”上下判斷。柏拉圖通過縝密的形而上學論證的“理式”,對他們而言是一個虛無的概念。他們通過體驗所感受到的,只有現實真實與虛擬真實,而且二者沒有先后、高下、第一性與第二性之分,而是“同時存在”,彼此之間只有“差異”之分。
實際上,在御宅族看來,“母主體”與“次生主體”這種本質主義思維的命名是有問題的。在他們那種真實觀的指導下,主體應該只有“位置上的差異”:A主體、B主體、C主體等,分別對應A小說,B小說、C小說等。當他們在不同小說(以及游戲、動漫等產品)中流連忘返之時,他們的主體只是在“延異”,而不會“完成”。這種真實觀和我在本文中所使用的真實觀,恰好構成了一種互相批判、互相對話的關系。
三、作為模型的英雄敘事
男頻小說的敘事研究并不新鮮,基本的敘事學研究(敘事結構、視角、布局、節奏、爽點)已經很多,本文傾向于從擬像理論、神話學、原型批評的角度,再思考男頻小說的敘事問題。
在鮑德里亞看來,現代生活已經進入到擬像階段。擬像具有四個關鍵環節:細節、重復、系列、模型。在擬像時代,文化產品的“原型”被謀殺了,第一性的“本質”消解了,只有一些缺乏本質的“模型”,在一個封閉的循環過程中不斷重復自己。模型的重復,制造出了擬像時代的文化產品。
RPG化的男頻小說同樣是一種擬像時代的文化產品。這篇小說與另一篇小說之間的相似性遠遠高于異質性,是貼上不同包裝的同一類文化產品,共享同一條流水線。共同特征是人物的人設化、敘事的模型化、細節的數值化??傊?,寫作過程都是追求“確定性”,而不是“不確定性”。
“不確定性”是美的發生原理,是敘事“文學性”的保證。按照亞里士多德《詩學》中的看法,文學藝術描述的應該是可能發生的事情,而不是已經發生的事情(那是歷史學的范疇),既然是可能發生的事情,必然充滿了“不確定性”?!安淮_定性”是藝術想象的出發點,從這個起點開始,文學藝術才獲得了獨一無二的合法性,美學的理論從根本上獨立出來。
但文學藝術又不全然是“不確定性”的產物,藝術有規律,創作有方法。神話學者將人類的神話傳說故事總結成有限幾種敘事模式;普洛普從民間故事中概括出三十一種敘事的“功能項”;弗萊的原型批評,將人類的敘事分成了春、夏、秋、冬四種原型。
文學藝術來自于“不確定性”,同時又發展出了相對的“確定性”。實際上,敘事藝術的發展史,正是一步步從“確定性”主導的時代,走向“不確定性”主導的時代的歷史。越早的敘事,比如神話、民間故事,越傾向于確定的模式化;越晚近的敘事,比如現代主義和后現代主義小說,越傾向于零散、不確定、個人化。在敘事史的觀照下不難發現,網絡文學特別是男頻小說,與西方意義上的小說(novel)傳統關系較遠,與更古老的故事(story)傳統——神話、傳說、民間故事等敘事文體,親緣關系更近。因此,在男頻小說中“確定性”總是占據上風,套路總是多于創新,“精準卡點”總是多于旁逸斜出。
由此,可以從兩個思路上理解男頻小說敘事的模型化:一是從后現代文化生產的角度看,模型化是擬像時代文化產品的內在本質,體現了生產效率壓倒美學品質、交換價值壓倒使用價值、標準化壓倒原創性的生產原則;二是從敘事藝術的發展史上看,男頻小說的敘事語境雖然是互聯網時代,但敘事起點非常后撤,撤到神話的時代,模型化的敘事與神話、傳說、民間故事的模式化特征,一脈相承。
RPG化男頻小說的基本敘事模型,可以概括為“英雄敘事”。按照普羅普的方法,我們將這個敘事模型劃分為6個基本的功能項:①作為英雄的主人公受到召喚或卷入事件;②英雄得到援助(金手指);③尋找神奇物品(長生不老藥等);④經受危險的考驗(不斷升級的戰斗);⑤使用神奇物品,突破冒險的閾值(升級與覺醒);⑥獲救或復活。
這個模型,與約瑟夫·坎貝爾在《千面英雄》這本研究神話傳說的著作中提煉的“英雄之旅”情節模式,高度一致。這種一致性不是偶然,我認為這是歷久彌新的神話藝術穿越千年時空,在網絡文學之中產生的回聲:

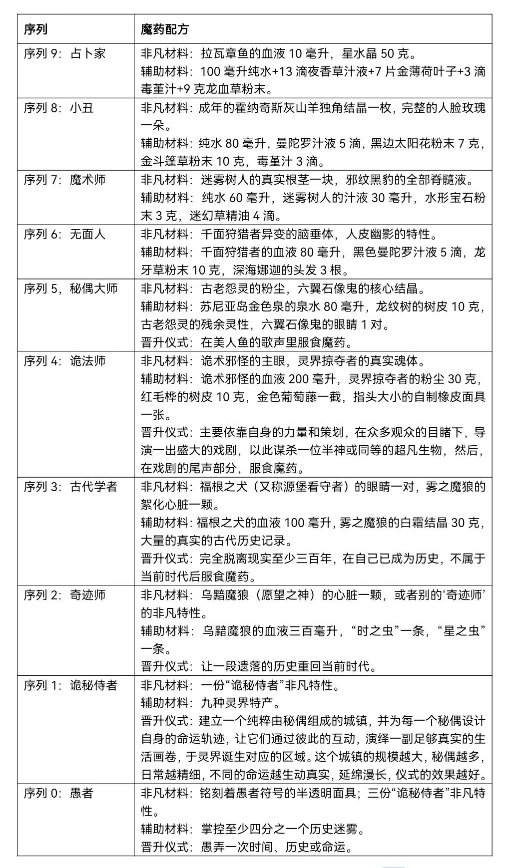
《詭秘之主》這本小說,同樣是“英雄敘事”模型,我們以第一卷的內容為例,提取出這個模式中的6個功能項:①主人公周明瑞意外穿越到克萊恩身上,卷入了安提格努斯筆記失蹤事件;②克萊恩得到“灰霧空間”,組建塔羅會,得到“正義”“倒吊人”等人援助(還有老天使阿茲克的銅哨等);③獲知神之途徑,尋找“占卜家”魔藥配方;④與瑞爾·比伯、因斯·贊格威爾、蘭爾烏斯等對手展開不斷升級的戰斗;⑤服用魔藥配方,突破序列9,晉升“占卜家”;⑥暴斃后因“灰霧空間”復活。
再進一步提取可以發現,《詭秘之主》的情節是由“序列晉升”這個小敘事單元的不斷重復構成的。這個敘事單元包括5個小環節:①掌握“神之途徑”;②收集魔藥;③在晉升儀式中喝下魔藥;④通過“扮演法”消化魔藥;⑤完成序列突破。正如游戲建模一樣,這5個環節的排列,完成了一個基本單元的建模?;締卧慕R坏┩瓿?,故事就可以自由組合起來。這就是敘事的模型化。
《詭秘之主》情節的推進正是如此。主人公克萊恩不斷重復這個“序列晉升”,構成了主線情節。小說中有“二十二條神之途徑”,可以理解為二十二種角色。每個角色在不同的序列上,表現為不同的形態。例如克萊恩所選擇的“愚者”途徑,從序列9到序列0的形態分別是占卜家、小丑、魔術師、無面人、秘偶大師、詭法師、古代學者、奇跡師、詭秘侍者、愚者,序列0之上,還有神靈、古神、雙途徑真神、半個舊日、準舊日等超級序列。這樣一來,故事可以隨著序列的無限增多而無限延續下去,這就是男頻小說能夠“超長篇敘事”的原因。
男頻小說的“英雄敘事”,是一種“熵增敘事”:隨著故事的推進,主人公一步步從人的世界步入神和魔的世界,從安定走向戰亂,從有序的文明步入無序的混亂,從有限的地球空間涉入無限的多宇宙空間。這種“熵增敘事”的原型,與北歐神話中的“諸神黃昏”有關,也與神話中的“末日敘事”有關。
《詭秘之主》是一個典型的“熵增敘事”。首先,在歷史的設定上,從古到今是一個“逆熵增”的過程,也即進化的過程:最早的地球文明紀元最為混沌,第一紀元是舊日之間的爭斗,第二紀元開啟古神紛爭,第三紀元是災變紀元,第四紀元眾神歸位,第五紀元更為穩定的蒸汽時代來臨。但由于主人公克萊恩不斷突破更高序列,由人成神直至舊日,導致整個敘事開始“逆時間”而上,不斷讓克萊恩遇見更遠古的神明,人物的狀態也從清醒慢慢到半失控到失控。因此,整個敘事是“熵增”的,脫離文明時代,進入野蠻的末日。
很多男頻小說,寫到大結局就是一盤諸神的混戰,直到宇宙徹底崩壞,故事才能結束。背后是一種“天地不仁”的、不講道理的“天道觀”?!对幟刂鳌返莫毺刂幵谟?,故事的價值取向是“人道的”,人文主義的??巳R恩為對抗神性的侵蝕,防止自身的沉淪,主動陷入沉睡,保存身上的人性。這種對神性和人性的抉擇雖然老套,但在男頻小說里并不多見。
四、男性與虛擬物的關系
文學和游戲都要處理的一個基本問題,是人與物的關系問題。人和物,哪個是第一位的?人能夠改造物,還是物在“物化”人?從人類歷史開端到現在,物的實體和概念一直在變化。自然物與人造物,木器、石器、青銅器、鐵器、機器,貴金屬、貨幣、實體商品、虛擬商品。這形形色色、變動不居的物,和人的關系分別是怎樣的?恐怕誰都沒辦法完全說清楚。
這種說不清楚,給了文學創作以廣闊的空間。在一定意義上,一切文學,都是對人和物的關系的描寫。這種描寫,在形式上呈現為無窮無盡、變幻莫測的“細節”。由于文學所描寫的物,和現實中的物一樣紛繁復雜、變動不居,因此在文學中,人與物的關系是一種“高度不穩定關系”。有時是人在操縱物,比如《子夜》中吳蓀甫對金錢的操縱;有時是物在影響人,比如《色·戒》中那顆鉆石對王佳芝的影響。
電子游戲的情況則完全不同。電子游戲當中的物,無論是青草、溪水、石頭,還是衣服、槍械、汽車,這一切物都是“場景建?!钡漠a物,是沒有生命的、恒定不變的“虛擬物”(技術時代的人造物)。而且,玩家所操縱的角色,本質上也是沒有生命的、恒定不變的,只是通過玩家的“浸沒體驗”而“道成肉身”,從而獲得了暫時的主體性。所以,在電子游戲中,人是基本穩定的,物也是基本穩定的,人與物之間是一種“高度穩定關系”,是被寫入了程序的。
那么,在RPG化的男頻小說中,人與物的關系是怎樣的?是傾向于穩定還是不穩定?我認為是偏向穩定的。這類小說的人物是人設化的、敘事是模型化的、細節是數值化的,雖然其形式還是語言符號文本,但在人與物的關系模式上,已經與電子游戲無異,都是一種“高度穩定關系”。我認為可以把RPG化男頻小說中涉及的物,類比為電子游戲當中的“虛擬物”來研究。
“虛擬物”分兩種,一種是“背景型虛擬物”,一種是“互動型虛擬物”?!氨尘靶吞摂M物”模擬的是自然或人工環境,比如花草、山脈、太陽、雪、街道、城墻、房屋等,這類虛擬物是封閉的、無法互動的、充當背景的?!盎有吞摂M物”,主要指游戲中的各類道具:食物、金幣、礦石、寶物、武器、神奇物品等等。這些道具是開放的、互動性的,被編入了一套“觸發機制”,被玩家觸發后會發生變化——消失、變形、被轉化、被吸收等等。
人與“背景型虛擬物”之間是一種死的關系,與“互動型虛擬物”之間則是一種活的關系。RPG的趣味性、自由度,就體現于此。我們所要研究的,主要是人與這些“互動型虛擬物”的關系。
鮑德里亞認為,物呈現為兩個向度:功能性與非功能性。比如一塊玉石,既有買賣的功能性,又有審美的非功能性。由此產生了兩種基本關系:“使用”和“擁有”。當我們從功能性的向度看待物的時候,我們就是在“使用”物;從非功能性的向度看待物,就是在“擁有”物。使用物的時候,我們對物懷有的是理性、算計。擁有物的時候,我們對物懷有的是“一份激情”。
這種懷著超越的激情去擁有物的行為,就是“收藏”行為。在本雅明的基礎上,鮑德里亞對收藏這個概念做出了全新的分析與闡釋。但他并沒有進一步命名與收藏相對的另一種行為,這種行為是建立理性、算計的基礎上,目的是發揮出物的功能,消耗掉其中的“使用價值”。這種行為可以叫做“收集”行為。
收藏與收集的區分,與性別分工有一定關系。收藏是偏女性化的動作:“尋覓—占有—儲藏”。最終的目的是儲藏物品,抵抗時間的侵蝕,保證生存的安全感。在收藏當中,物品的“使用價值”逃避被消耗的命運,甚至禁止被消耗,暫時休眠了。這類物品可以隨著收藏時間的延長而保值。收集是偏男性化的動作:“尋覓—占有—消耗”。最終的目的是消耗,消耗物品的“使用價值”。收集起來的物品往往不易儲存,其使用價值不會隨著儲藏時間的延長而增加,需要即時消耗,比如食物、淡水等。
在男頻小說當中,男主人公與食物、金幣、礦石、寶物、武器、神奇物品等“互動型虛擬物”之間的關系,是收集關系,而不是收藏關系。因為“互動型虛擬物”只有使用價值,沒有收藏價值。食物用于飽腹,金幣用于購買新物品,礦石用于鍛造,寶物用來升級,武器用來戰斗,神奇物品用來渡過難關。這些道具都是功能性的,直到被消耗掉、破壞掉、毀滅掉,才完成自己的使命。
“尋覓—占有—消耗”的收集關系,是男性與虛擬物之間的基本關系,甚至是男性與客體世界的基本關系。這是一個典型的菲勒斯中心主義的行動,帶有強烈的“耗散”沖動。需要指出的是,當物具有邪惡屬性時,主人公“尋覓—占有—消耗”的行動就會變格為“尋覓—消滅”的行動,這個行動超越了“浪費”的性質,獲得了正義的、榮譽的性質?!赌Ы洹愤@個故事當中,魔戒是邪神的載體,為了避免更多人被控制,主人公找到魔戒后選擇的不是占有,而是毀掉?!豆げㄌ亍芬彩且粯?,主人公為了除掉伏地魔,經過千辛萬苦的收集,最終毀掉了他的“魂器”。
五、虛擬物體系的等級性與序列性
人類對物的擺放,形成了物與物之間的空間關系。物品在空間關系的基礎上形成了邏輯關系,有邏輯的物品的排列,構成了“物體系”。物體系的演變,大體經歷了“自然物體系”“人工物體系”“虛擬物體系”三個階段。
在人出現之前,自然物的空間關系很簡單,物體系是“自然規律”確定的,或者說是神安排的。海在下面,山在上面,多雨之地有森林,無雨之地是沙漠。人在世界上出現之后,自然界的物體系發生了重大變化,最核心的變化就是:出現了中心。
在人之前,世界之物的位置關系,沒有中心和邊緣之分。無機物自不必說,其空間關系,根源上是頻繁的地殼運動、地核的能量反應決定的,是變動的、不穩定的。生物的空間關系,則與光照、溫度、雨水量等等相關,也是變動的、難以預測的。人出現之后,憑借認識自然、改造自然的能力,將自然界的物體系也一并改造了。人類在氣候適宜、水源充足的地方建造住所,形成聚落。這個供人類休息的地方,就形成了中心,世界上的物開始朝這些中心聚攏而來。
圍繞中心,人類將天雷引到地面,擁有了火種;將自然界可食用的植物移植到聚落旁邊,發明了農業;將野獸馴化撫養,發明了養殖與畜牧;將遠處的水源引到農田之中,發明了灌溉……整個自然的生態系統一點一點被征服了,自然物被一一對象化、工具化,變成了人所能利用的東西。
但無論如何,農業時代,人類生活還是由“自然物體系”所構成。人類發明的事物并沒有成為生活的中心。在摩梭人的傳統民居當中,火塘,這個存放自然火種、滿足取暖做飯等基本生存需求的地方,處于房子的核心位置,處于物品的中心地帶。這說明那時處于物體系中心位置的,是火——這個神造的自然物。
蒸汽機出現以后,人類開始了工業化的進程。工業化是這樣一個過程:人類生活中的自然物,逐步被人造物所取代。特別是人類用煤炭等火力發明了電之后,火的核心地位就不保了。電對于火的取代,標志著人類生活從“自然物體系”的時代,進入到“人工物體系”的時代。
電加速了人類文明的進程。很快,電影、電視出現了,特別是電視,很快成為現代家庭物體系的中心——擺放在客廳最顯眼的位置。圍繞這個中心,是沙發、椅子、茶幾、書架等其他人造物。移動智能手機出現后,手機代替電視變成了物體系的中心??傊?,圍繞電視或手機,各種人造物依照使用的便利性原則各安其位,這就是“人工物體系”在現代家庭中的基本形態。
隨著電影、電視、電腦與互聯網的出現,一種新的物越來越不可忽視——“虛擬物”。電影、電視、游戲當中的虛擬物,沒有實體,不占據物理空間,而是以膠片、數碼等形式存在。這種物是自然物與人工物的鏡像,是對于實體的模仿。由此,我們的生活開始逐步從“人工物體系”的時代,步入“虛擬物體系”的時代。各界高度關注的“元宇宙”概念,正是在物體系演變史的基礎上,對未來生活形態的合理設想。
小說反映了人類的生活形態?;ヂ摼W時代的小說,反映的是我們生活中“自然物體系”“人工物體系”與“虛擬物體系”三者的混合。作為網絡小說的一個專門分類,RPG化的男頻小說,尤為明顯地反映了“虛擬物體系”的特征。其特征有二:“等級性”與“序列性”。
還是以《詭秘之主》為例。小說中出現的“互動型虛擬物”異常豐富,有神秘難覓的封印物、紛繁復雜的魔藥配方、各類神奇武器等。和RPG游戲一樣,《詭秘之主》的大量情節,都是在寫主人公克萊恩與這些物品之間的互動,寫克萊恩怎樣“尋覓—占有—消耗”這些物品。
封印物這類物品,最能體現“虛擬物體系”的“等級性”特征。小說中的封印物,是活躍在第一紀元、第二紀元的舊日、古神,死后留下的非凡特性化成的。比如0-08號封印物——阿勒蘇霍德之筆,是巨龍王兒子“噩夢之龍”隕落后的非凡特性。這些封印物不是散落的、無序的,而是統攝在一個等級性明確的體系之中。這個體系,參考的是“SCP項目收容物”的收容體系。
在這個體系中,封印物有統一的命名法,以0、1、2、3來標識不同的危險等級。0級表示非常危險,最高重視度、最高保密等級,不可打聽、不可外傳、不可描述、不可窺探,據說是一些可以毀滅國家甚至世界的可怕物品,對應天使及以上的位格。1級是高度危險,可有限利用,對應圣者的位格。2級是危險,謹慎且節制利用,對應中序列的位格。3級是有一定危險,得小心使用,必須三人以上的行動才能申請,對應低序列的位格??梢?,封印物體系,是一個典型的“虛擬物體系”,呈現出嚴格的等級性,與小說中等級分明的神之力量相對應。
魔藥配方構成的“魔藥體系”,則體現了“虛擬物體系”的另一個特征:序列性。魔藥配方是人物的升級材料,與每條“神之途徑”當中的10個序列一一對應,呈現出非常完整的序列性特征:

“虛擬物體系”的“等級性”與“序列性”,體現了男性對待虛擬物的高度理性。然而,在這種看似高度理性的態度背后,是一種深度的、無意識的“控制快感”?!对幟刂鳌分?,人物收集強大的封印物,正是出于這種“控制快感”。不同于女頻小說的爽感,“控制快感”,是專屬于男頻小說的。
“控制快感”的來源有二,一是對時間的占有,對“永生愿望”的達成;二是對空間的占有,對超越身體局限、以任何形式存在于任何地方的“絕對自由”的實現?!稄统鹫呗撁恕樊斨?,滅霸無限手套上六顆寶石的設定,是“虛擬物體系”產生“控制快感”的絕佳例證。六顆寶石分別是力量之石(紫色)、心靈之石(黃色)、現實之石(紅色)、時間之石(綠色)、空間之石(藍色)、靈魂之石(橙色)。滅霸在集齊了六顆無限寶石后,按力量、空間、現實、靈魂、時間和心靈的順序將它們鑲嵌在了無限手套上,一個響指輕松抹殺了宇宙中一半的生命。
威廉斯提出“情感結構”的概念,描述生活在同種文化當中人們共同擁有的心理經驗。本文正是想通過男頻小說這個特定的當代文化樣本,走到更廣闊的地方去,探究當下男性共通的情感結構,實現對文化密碼的破譯。
從RPG化的男頻小說來看,在當下這個電子時代,男性的情感結構呈現出以下三個基本面向:在現實與虛擬之間,偏向虛擬;在清醒與沉浸之間,偏向沉浸;在收藏與耗散之間,偏向耗散。在與世界的具體關系上,他們習慣借助“熱媒介”,以游玩等體驗行為“感受”世界,而不是通過“冷媒介”去“認識”世界。在主體觀方面,比起去完成現實生活中的“母主體”,他們更愿意沉浸到虛擬世界,在角色扮演行為中不斷衍生新的主體,讓主體處于沒有盡頭的“延異”之中。在對自我的想象方面,他們普遍會將自我投射成一個能力超凡的冒險英雄,整個冒險行動與神話故事中的“英雄之旅”高度一致。在與物的關系方面,他們總是以高度的理性將物品納入一個等級性的序列,但支配這種理性行為的,卻是無意識的、帶有菲勒斯中心主義的“控制快感”。當然,男性的情感結構絕對不限于此,在電子游戲、動畫、漫畫等文化樣本中,可能會呈現出新的、甚至相反的特征。對此,我期待同類研究的補充和修正。


